猫都论坛

主页

猫都论坛新闻

当前位置:
主页 > 猫都论坛新闻 >
  • 2021-09-18

    猫都论坛 举办“电气大讲堂·电工新材料及电磁场理论应用”专题报告会

    为深入开展学术交流,9月17日,猫都论坛 主办了 “电气大讲堂·电工新材料及电磁场理论应用” 专题报告会。此次学术报告由电工理论与新技术系承办,邀请了浙江大学杨仕友教授、西南交通大学马光同研究员和北京科技大学查俊伟教授作专题报告。猫都论坛 张淮清教授、张占龙教授、徐征教授、李永明副教授、肖冬萍副教授等70余名师生参加。本次报告由刘其凤副研究员主持。首先,张淮清教授代表学院对专家的到...

  • 2021-09-18

    电气青协志愿者开展中秋送祝福活动-----走进军休所

    2021 年9月16日,猫都论坛 的志愿者们前往九龙坡区军休中心看望军休干部,同重庆慈众社工共同成功举办了“同携战友,团圆中秋”的中秋节主题活动。  图一 志愿者和老干部们做游戏下午2时,志愿工作者们顺利抵达了九龙坡区军休中心,并在重庆慈众社工负责人带领下进入活动室,开始了准备工作。2时30分,老干部们陆续来到活动室就坐,活动正式开始。慈众社工负责人主持,向爷爷奶奶们简要介绍活动流程并致以节日问...

  • 2021-09-18

    猫都论坛 召开2021年学生代表大会

    2021年9月16日下午2时,猫都论坛 2021年学生代表大会在虎溪校区D1233举行。会议由猫都论坛 团委学生会主办,旨在选举产生猫都论坛 第30次学生代表大会代表、猫都论坛 学生委员会委员及学院学生会主席团成员。大会应到105人,实到85人,符合会议要求。猫都论坛 团委书记喻惠与猫都论坛 学生会主席孙启明出席会议。图一 主持人宣布会议开始在慷慨激昂的国歌声中,大会正式召开。主持人陈祉伶首先宣读了校学生会《关...

  • 2021-09-17

    猫都论坛 党委开展党支部党务知识培训

    2021年9月17日下午,猫都论坛 党委召开基层党支部党务知识培训大会。学院党委副书记吴嘉、学办主任罗敏、团委书记喻惠、组织员张榕、全体支部书记以及部分支委代表,共计50余人参会。

  • 2021-09-10

    猫都论坛 关于选聘学院本科生班主任的通知

    猫都论坛 关于选聘学院班主任的通知各位教职工:为加强和改进新形势下高校思想政治工作,进一步配齐建强学院班主任队伍,根据《猫都论坛 本科生班主任管理办法》(重大委〔2021〕33号)(见附件1),将学院选聘学院班主任事宜通知如下(原有的招聘同时作废):一、选聘岗位班主任岗位:面向学院中青年教师选聘15名,担任班主任年限至少为1年。二、岗位职责班主任工作,独立带班,完成《猫都论坛 本科生班主任管理办法》规定的...

  • 2021-09-10

    本科生三支部开展“学习《中国共产党普通高等学校基层组织工作条例》”主题党日活动

    2021年9月8日下午,猫都论坛 本科生三支部在A5310教室举办了主题为“学习《中国共产党普通高等学校基层组织工作条例》”的主题党日活动,本次活动由刘培宇同志主持,支部全体党员参加。刘培宇同志从条例的修订背景意义、如何贯彻落实、全文逐条解读三个方面展开介绍,就《中国共产党普通高等学校基层组织工作条例》中的总则、组织设置、主要职责、党的纪律检查工作、党员队伍建设、干部和人才工作、思想政治工作、对群团组织...

  • 2021-09-09

    2021全球绿色发展高峰论坛成功举办

    ​2021年9月6日至8日,以“碳中和愿景下能源转型与创新”为主题的2021全球绿色发展高峰论坛在四川省成都市成功举办。本次论坛由全球绿色发展联盟(GLOGDA)、中国西部海外高新科技人才洽谈会(OHTC)、猫都论坛 、四川大学联合举办,邀请诺贝尔奖获得者、海内外院士等各国能源行业专家学者参加。为应对全球气候变化的挑战,与会嘉宾共同探讨“双碳”目标下的能源转型和综合能源系统建设问题,为实现碳中和愿景献言献策。9月6日上...

  • 2021-09-07

    2021年猫都论坛 研究生新生开学典礼暨新生开学第一课隆重举行

    万顷丹桂满渝州,一片学子少年心。2021年9月5日下午,猫都论坛 在6117报告厅隆重召开了2021级研究生新生开学典礼暨新生第一课。猫都论坛 院长李剑、副院长胡建林、副院长杜雄、中国中冶美丽乡村与智慧城市技术研究院副院长石小波、各系/中心研究生导师代表、研究生办公室及学生工作办公室老师、 2021级博士研究生和2021级硕士研究生代表现场参加,典礼在bilibili网站同步线上直播。首先,李剑院长代表学院对2021...

  • 2021-08-30

    我院教师论文入选中国科协优秀科技论文

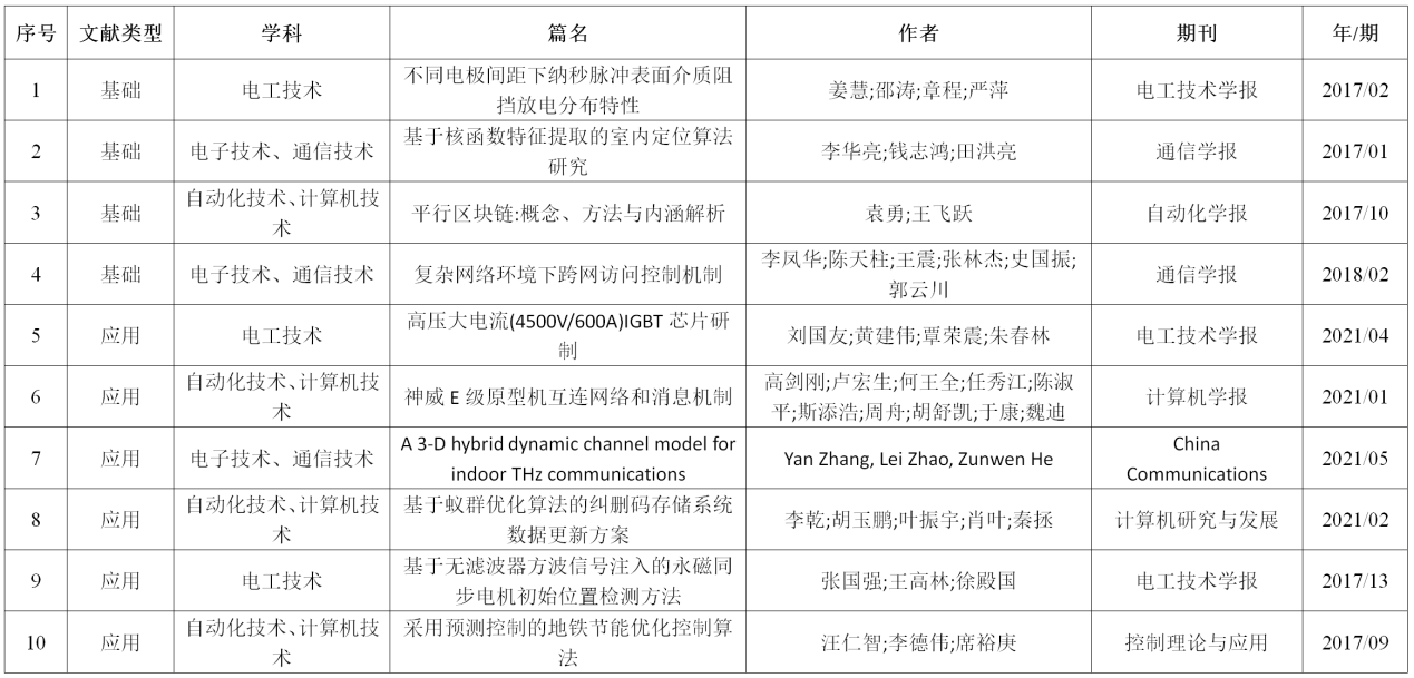
    热烈祝贺我院姜慧老师撰写的文章《不同电极间距下纳秒脉冲表面介质阻挡放电分布特性》入选“中国科协优秀科技论文”!“中国科协优秀科技论文” 遴选是中国科学技术协会自2016年起每年组织的一项重要学术活动,旨在遴选出在国际学术界有影响、在科技前沿有突破和建树、对原始创新有引领作用、对国家经济社会建设有重大贡献的优秀论文。论文遴选范围是近5年发表在正式出版的具有国内统一刊号(CN)的中国科技期刊上的所有论文,...

  • 2021-08-23

    我院教师团队获电力电子领域顶级期刊IEEE TPEL最佳论文奖

    近日,IEEE电力电子学会(Power Electronics Society, PELS)正式公布了旗舰期刊IEEE Transactions on Power Electronics(IEEE TPEL)2020年度最佳论文奖(Best Paper Award)。该刊2020年度共出版1148篇论文,评选出了一等奖论文4篇、二等奖论文6篇,具体获奖名单见链接://www.ieee-pels.org/awards/ieee-transactions-prize-paper-award/2020-winners?highlight=WyJzZWNvbmQiLCJwbGFjZSIsInNlY29uZCBwbGFjZSJd)。我...

主页 上页1...4445464748...124下页尾页 共124页 到第 跳转